| T = 0.7 × (R1 + 2R2) × C1 và f = | 1.4 |
| (R1 + 2R2) × C1 |
Tm = 0,7 x ( R1 + R2 ) x C1 =
= 0,7 x 200.103 x 105 = 1,4 s
1.2 - Mạch dao động hình Sin Người ta có thể tạo dao động hình Sin từ các linh kiện L - C hoặc từ thạch anh. * Mạch dao động hình Sin dùng L - C Mạch dao động hình Sin dùng L - C
Mạch dao động trên có tụ C1 // L1 tạo thành mạch dao động L -C Để duy trì sự dao động này thì tín hiệu dao động được đưa vào chân B của Transistor, R1 là trở định thiên cho Transistor, R2 là trở gánh để lấy ra tín hiệu dao động ra , cuộn dây đấu từ chân E Transistor xuống mass có tác dụng lấy hồi tiếp để duy trì dao động. Tần số dao động của mạch phụ thuộc vào C1 và L1 theo công thứcf = 1 / 2.p.( L1.C1 )1/2
* Mạch dao động hình sin dùng thạch anh.
Mạch tạo dao động bằng thạch anh .
X1 : là thạch anh tạo dao động , tần số dao động được ghi trên thân của thach anh, khi thạch anh được cấp điện thì nó tự dao động ra sóng hình sin.thạch anh thường có tần số dao động từ vài trăm KHz đến vài chục MHz.Đèn Q1 khuyếch đại tín hiệu dao động từ thạch anh và cuối cùng tín hiệu được lấy ra ở chân C.
R1 vừa là điện trở cấp nguồn cho thạch anh vừa định thiên cho đèn Q1
R2 là trở ghánh tạo ra sụt áp để lấy ra tín hiệu .
Thạch anh dao động trong Tivi mầu, máy tính
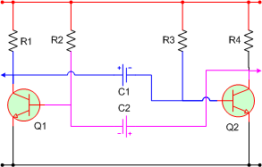
1.3 - Mạch dao động đa hài.
Mạch dao động đa hài tạo xung vuông
* Bạn có thể tự lắp sơ đồ trên với các thông số như sau :
* Giải thích nguyên lý hoạt động : Khi cấp nguồn , giả sử đèn Q1 dẫn trước, áp Uc đèn Q1 giảm => thông qua C1 làm áp Ub đèn Q2 giảm => Q2 tắt => áp Uc đèn Q2 tăng => thông qua C2 làm áp Ub đèn Q1 tăng => xác lập trạng thái Q1 dẫn bão hoà và Q2 tắt , sau khoảng thời gian t , dòng nạp qua R3 vào tụ C1 khi điện áp này > 0,6V thì đèn Q2 dẫn => áp Uc đèn Q2 giảm => tiếp tục như vậy cho đến khi Q2 dẫn bão hoà và Q1 tắt, trạng thái lặp đi lặp lại và tạo thành dao động, chu kỳ dao động phụ thuộc vào C1, C2 và R2, R3.
2 - Thiết kế mạch dao động bằng IC
IC tạo dao động XX555 ; XX có thể là TA hoặc LA v v ...

Mạch dao động tạo xung bằng IC 555 Bạn hãy mua một IC họ 555 và tự lắp cho mình một mạch tạo dao động theo sơ đồ nguyên lý như trên.Vcc cung cấp cho IC có thể sử dụng từ 4,5V đến 15V , đường mạch mầu đỏ là dương nguồn, mạch mầu đen dưới cùng là âm nguồn.
Tụ 103 (10nF) từ chân 5 xuống mass là cố định và bạn có thể bỏ qua ( không lắp cũng được )
Khi thay đổi các điện trở R1, R2 và giá trị tụ C1 bạn sẽ thu được dao động có tần số và độ rộng xung theo ý muốn theo công thức.
T = Thời gian của một chu kỳ toàn phần tính bằng (s) f = Tần số dao động tính bằng (Hz) R1 = Điện trở tính bằng ohm (W ) R2 = Điện trở tính bằng ohm ( W ) C1 = Tụ điện tính bằng Fara ( W )
T = Tm + Ts T : chu kỳ toàn phần Tm = 0,7 x ( R1 + R2 ) x C1 Tm : thời gian điện mức cao Ts = 0,7 x R2 x C1 Ts : thời gian điện mức thấp
Chu kỳ toàn phần T bao gồm thời gian có điện mức cao Tm và thời gian có điện mức thấp Ts
* Thí dụ bạn thiết kế mạch tạo xung như hình dưới đây.
Mạch tạo xung có Tm = 0,1s , Ts = 1s
Bài tập : Lắp mạch dao động trên với các thông số :
C1 = 10µF = 10 x 10-6 = 10-5 F
R1 = R2 = 100KW = 100 x 103 W
Tính Ts và Tm = ? Tính tần số f = ?
Bài làm :
=> T = Tm + Ts = 1,4s + 0,7s = 2,1s
=> f =1 / T = 1/2,1 ~ 0,5 Hz
3 - Mạch dao động nghẹt Mạch dao động nghẹt (Blocking OSC) Mạh dao động nghẹt có nguyên tắc hoạt động khá đơn giản, mạch được sử dụng rộng rãi trong các bộ nguồn xung (switching), mạch có cấu tạo như sau :
Mạch dao động nghẹt
Mạch dao động nghẹt bao gồm :
Biến áp : Gồm cuộn sơ cấp 1-2 và cuộn hồi tiếp 3-4, cuộn thứ cấp 5-6
Transistor Q tham gia dao động và đóng vai trò là đèn công xuất ngắt mở tạo ra dòng điện biến thiên qua cuộn sơ cấp.
Trở định thiên R1 ( là điện trở mồi )
R2, C2 là điện trở và tụ điện hồi tiếp
Có hai kiểu mắc hồi tiếp là hồi tiếp dương và hồi tiếp âm, ta xét cấu tạo và nguyên tắc hoạt động của từng mạch.
* Mạch dao động nghẹt hồi tiếp âm .
Mạch hồi tiếp âm có cuộn hồi tiếp 3-4 quấn ngược chiều với cuộn sơ cấp 1-2 , và điện trở mồi R1 có trị số nhỏ khoảng 100KW , mạch thường được sử dụng trong các bộ nguồn công xuất nhỏ khoảng 20W trở xuống
Nguyên tắc hoạt động : Khi cấp nguồn, dòng định thiên qua R1 kích cho đèn Q1 dẫn khá mạnh, dòng qua cuộn sơ cấp 1-2 tăng nhanh tạo ra từ trường biến thiên => cảm ứng sang cuộn hồi tiếp, chiều âm của cuộn hồi tiếp được đưa về chân B đèn Q thông qua R2, C2 làm điện áp chân B đèn Q giảm < 0V => đèn Q lập tức chuyển sang trạng thái ngắt, sau khoảng thời gian t dòng điện qua R1 nạp vào tụ C2 làm áp chân B đèn Q tăng => đèn Q dẫn lặp lại chu kỳ thứ hai => tạo thành dao động .
* Mạch dao động nghẹt hồi tiếp dương .
Mạch dao động nghẹt hồi tiếp dương có cuộn hồi tiếp 3-4 quấn thuận chiều với cuộn sơ cấp 1-2, điện trở mồi R1 có trị số lớn khoảng 470KW
Vì R1 có trị số lớn, lên dòng định thiên qua R1 ban đầu nhỏ => đèn Q dẫn tăng dần => sinh ra từ trường biến thiên cảm ứng lên cuộn hồi tiếp => điện áp hồi tiếp lấy chiều dương hồi tiếp qua R2, C2 làm đèn Q dẫn tăng => và tiếp tục cho đến khi đèn Q dẫn bão hoà, Khi đèn Q dẫn bão hoà, dòng điện qua cuộn 1-2 không đổi => mất điện áp hồi tiếp => áp chân B đèn Q giảm nhanh và đèn Q lập tức chuyển sang trạng thái ngắt, chu kỳ thứ hai lặp lại như trạng thái ban đầu và tạo thành dao động.
* Xem lại lý thuyết về cảm ứng điện từ :
Thí nghiệm về hiện tượng cảm ứng điện từ trong biến áp.
Ở thí nghiệm trên ta thấy rằng, bóng đèn chỉ loé sáng trong thời điểm công tắc đóng hoặc ngắt, nghĩa là khi dòng điện chạy qua cuộn sơ cấp biến đổi, trong trường hợp có dòng điện chạy qua cuộn sơ cấp nhưng không đổi cũng không tạo ra điện áp cảm trên cuộn thứ cấp.
Nguồn: hocnghe.com.vn